Win more real buyers by confirming nearby availability before the click.
A lot of wasted clicks die the same way: on a PDP for a product that’s out of stock or out of reach. Local Inventory Ads don’t play that game. LIAs confirm in‑stock, nearby before the click, so you’re paying for shoppers who can actually buy today.
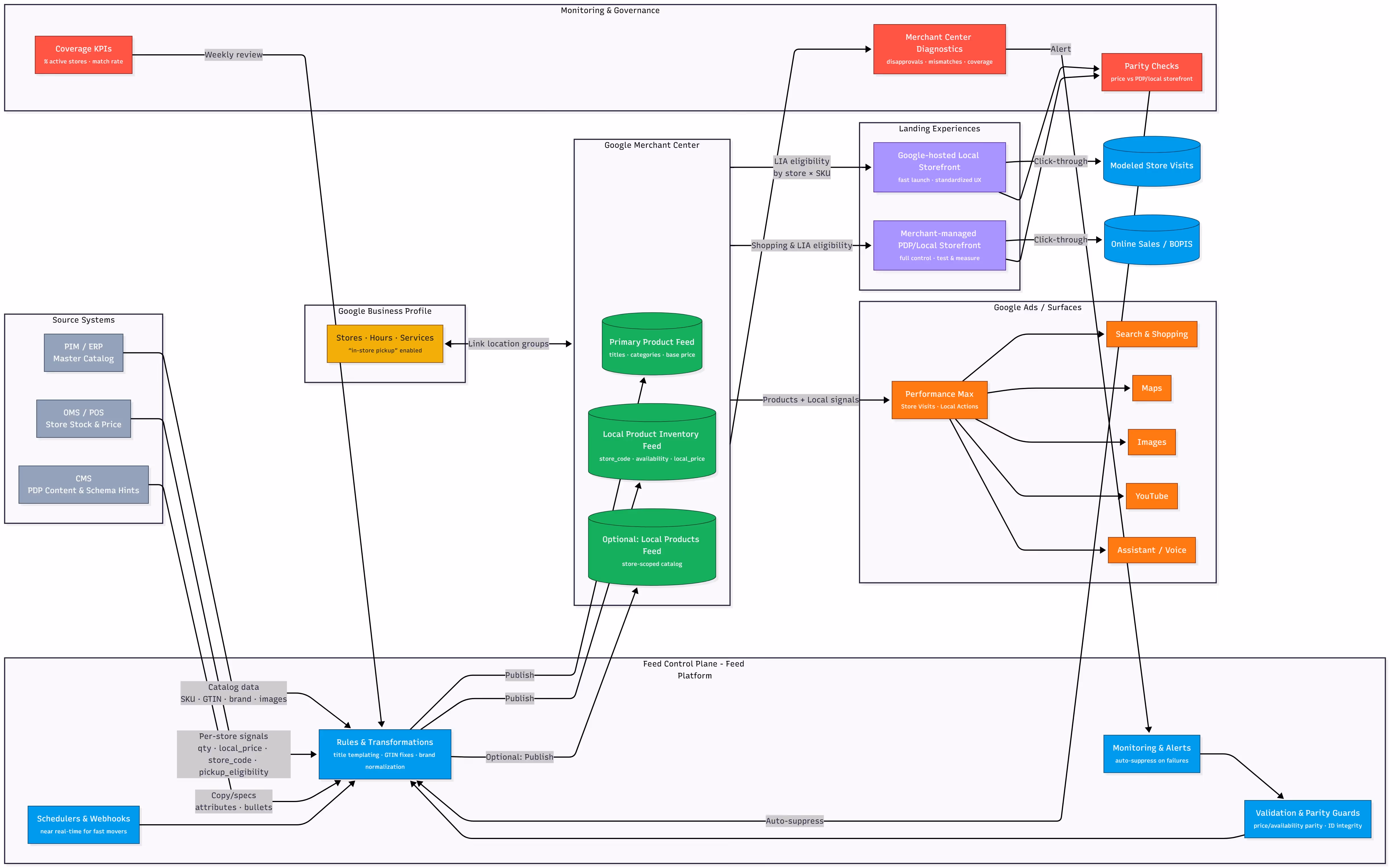
But that only works if your data is local‑first: SKU × store_code × availability × price in sync across Merchant Center, Business Profile, and your inventory source. Treat LIA like an ad and you’ll get ad results. Treat it like fulfillment + attribution and it becomes an acquisition engine for store traffic and online sales.
This article shows you how to wire the “handshake”, choose the right landing path, and make PMax feed on clean, clear signals to deliver visitors that are not just high intent, but high-probability.
TL;DR
- LIA wins by confirming in‑stock, nearby before the click → less waste, higher ROAS
- Make the feed local‑first: SKU × store_code × availability × price; refresh multiple times/day
- Nail the GMC ↔ GBP ↔ POS handshake; prevent store‑code and price‑parity drift
- Choose Google‑hosted for speed or merchant‑managed for control; budget for compliance
- In PMax, the feed is the lever; set Store Visit/Local Action goals; run daily diagnostics

Why LIA clicks are gold—beyond “high intent”
“High intent” is table stakes. What makes LIA different is pre‑click confirmation of local stock and price. That step filters out dead‑end store trips and bounces from out‑of‑stock PDPs. The result: fewer wasted clicks, tighter ROAS, and a better shopper experience online and off.
What makes it work
Before you push a dollar into Local, define what counts as truth inside your stack. If availability updates nightly, truth is stale during business hours. If local pricing lives only in the POS, your feed will drift. If pickup is a marketing promise rather than a service‑level commitment, you’re building on sand. Treat each input—inventory, price, pickup—as a source you reconcile and timestamp, not fields you fill once.
Inventory truth (store level): item_id, store_code, quantity or availability
Price truth (store level): local_price and any store‑specific promo
Pickup truth: whether BOPIS/curbside is actually available and when
Truth first, then structure. Up next, we'll codify eligibility, update cadence, and parity checks. If you need a guide-on-the-go, the Local-First Feed checklist lays it all out in an easy to download PDF.
Establishing a local‑first data model and why
In LIA, your local feed acts as a replica of your order management system plugged into Google for quick reference. Its job is to make safe promises about the product and its availability. Eligibility should be conservative (e.g., don’t advertise the last unit if replenishment is uncertain) and cadence should match how quickly shelves change. Build guardrails so marketing can’t override operational reality.
- Entities:
item_id,store_code,availability/quantity,local_price,pickup_method,pickup_sla - Cadence: multiple updates per day minimum; near real‑time for fast movers
- Eligibility logic: suppress when qty < threshold, pickup SLA slips, or price parity fails
- Normalization: one canonical namespace for store codes across POS/OMS, feed platform, Merchant Center, Business Profile
- Parity guardrails: local price/promotions in feed match the landing experience
LIA’s edge collapses the moment store codes drift, prices mismatch, or pickup isn’t real. Precision clicks require precise data. To keep data precise, you need a single contract across GMC, Business Profile, and your POS. The three-way handshake is how you wire it.
The mandatory three‑way handshake: GMC, Business Profile, and tech debt
Most LIA stalls trace back to integration friction, not media strategy. Three systems must agree:
- Google Merchant Center (GMC): local product feeds and the local product inventory feed
- Google Business Profile (GBP): store locations, hours, and services (like in‑store pickup)
- Source of truth (POS/OMS/ecommerce): per‑store stock, price, and pickup eligibility
This handshake isn’t a one‑time connection—it’s a contract you maintain. When teams reorganize or vendors change, identifiers and permissions drift. The cheapest “campaign fix” you can ship is an ID audit and a permissions audit before launch.

Common failure modes (and tells)
Read diagnostics as a map to your data seams, not as nuisances to clear.
- Store‑code mismatch: different identifiers across POS, feed, and GBP → low match rate
- GBP linkage gaps: wrong account or location group linked to GMC; pickup service not enabled → ineligible locations
- Time drift: outdated hours or pickup windows in GBP → disapprovals or bad experiences
- Price drift: local price in feed doesn’t match PDP/local storefront → mismatches and suppression
Implementation playbook
Codify ownership. Who owns the store‑code dictionary? Who updates pickup availability rules? Who resolves parity alerts within 24 hours? Write it down. LIA scales when ops has a runbook and marketing has guardrails.
- ID equivalence audit: lock mappings for
item_id ↔ SKUandstore_code ↔ GBP location ID; alert on drift - Single namespace: choose one
store_codeformat and enforce it everywhere - Managed validations: automate checks for price/availability parity, stale inventory, and GBP link status
- Runbook + diagram: document the handshake; reduce onboarding and handoff errors
With the handshake documented and owned, the next decision is landing experience: Google-hosted or merchant-managed local storefronts.

Google‑hosted vs merchant‑managed local storefronts
This is a dev budget decision, not a design preference. Hosted gets you to market faster; merchant‑managed lets you shape the journey and measure more deeply. Both can win—if feed quality is high.
Google‑hosted local storefront
Use hosted when speed, scale, and consistency trump control. If your team is small or you’re proving the channel, validate data quality and demand here. Graduate later with lessons in hand.
- Pros: fast launch; standardized UX; smaller compliance surface
- Cons: limited customization/testing; analytics bounded by what’s supported
Merchant‑managed local storefront
Merchant‑managed pays off when you have meaningful merchandising or complex analytics needs. The cost is operational: you own parity at all times. Bake in monitors and rollback plans the way engineering ships code.
- Pros: full control of UX, promo parity, cross‑sell, analytics depth, experimentation
- Cons: ongoing technical lift; stricter parity compliance; must maintain structured‑data alignment
Decision framework
Use a gating checklist, not intuition:
- Capacity: front‑end + schema + feed ops to maintain parity daily
- Merchandising: need custom blocks, bundles, localized promos
- Measurement: require deeper analytics (server‑side events, nuanced attribution) than hosted supports
- Risk: detect/fix parity issues quickly to avoid disapprovals
Role of your feed platform
Your feed platform is the control plane. The goal isn’t to jam data into GMC; it’s to shape eligibility safely. Rules, versioning, and suppression thresholds turn “oops” moments into quiet saves the shopper never feels.
- Parity guards: daily price/availability audits; auto‑suppress out‑of‑bounds items or stores
- Local pricing rules: region/store overrides without catalog surgery
- Versioning: A/B landing experiences while keeping data compliant
With the landing experience under control, the only scalable lever left is the feed. Here’s where signals decide outcomes.

PMax makes feed optimization non‑negotiable
Performance Max shifted control from manual levers to signals. For local outcomes (Store Visits, Local Actions), PMax prioritizes surfaces where nearby availability matters—but only if your feed is trustworthy and your goals are set correctly.
Setup notes
Treat goal selection as strategy, not a checkbox. If Store Visits matter, give PMax permission to prioritize contexts where local inventory is a decision‑maker—then back it up with eligibility rules that prevent bad promises.
- Campaign goals: include Store Visits or Local Actions alongside online sales if you care about both
- Asset groups: cluster by product category and store region to respect stock depth, margin, and seasonality
- Inventory controls: exclude low‑margin SKUs; suppress low‑stock stores; avoid single‑unit remnants unless intentional
Optimization loop
Your creative earns attention; your inventory truth earns placement. Keep signals fresh, police disapprovals, and tighten rules as you learn.
- Positive signals: accurate titles (include local cues like “Pickup today” only when eligibility is true)
- Negative signals: pause stores with high OOS or cancellation rates until SLAs recover
- Diagnostics cadence: review disapprovals, price mismatches, insufficient match rate, and coverage daily
Measurement notes
Store Visits and Local Actions are modeled metrics. Use them to steer, not to settle arguments. Pair with leading indicators you can verify—coverage by store, disapproval rate, parity errors—so the team sees cause and effect.
- Treat modeled metrics as trend guides, not daily truth
- Segment outcomes: compare BOPIS vs ship‑to‑home after LIA exposure
- Keep consent and privacy policies aligned with measurement plans
Getting consent, attribution, and controls in sync removes friction while local cues—availability, pickup readiness, proximity—earn extra real estate across Google surfaces. As local availability and “pickup today” tiles increase prominence and intent, so even pure-play benefits from the signal (without changing fulfillment).
[Download your copy of The Local-First Feed Checklist]
Outside‑the‑box win: why “local‑first” helps even pure‑play ecommerce
Even when a buyer chooses ship‑to‑home, “pickup today” and nearby availability tiles can increase prominence across Google surfaces. That visibility attracts immediacy‑minded shoppers—even those who end up shipping.
Practical plays
- Depth‑based eligibility: advertise only stores with inventory depth above your service threshold
- Regionalization via store clusters: adjust exposure by climate, events, and local demand—not one national setting
- Localized offers without chaos: use store‑level price overrides and promo flags in feed rules
- BOPIS as discovery: treat pickup options as a visibility signal, not just a fulfillment method
Guardrails
- Never misrepresent availability or pickup speed
- Keep language aligned with what systems can fulfill
- Avoid over‑relying on any one modeled metric
FAQ
Do I need physical stores to use LIA?
Yes. LIA is designed for merchants with physical locations and on‑hand inventory. If you don’t have stores, use standard Shopping and Performance Max for ecommerce.
How often should local inventory update?
As often as your category demands. For fast‑moving stock, aim for near real‑time; otherwise multiple times per day at minimum.
Does Performance Max replace Smart Shopping for local?
Performance Max now carries local objectives. Your main lever is data quality—especially per‑store availability and price.
What causes the most LIA disapprovals?
Price mismatches, store‑code mapping errors, missing or mis‑linked GBP locations, and outdated pickup/service details.
Hosted vs merchant‑managed local storefront—how do I choose?
Pick hosted for speed and simplicity. Pick merchant‑managed if you need UX control, testing, and analytics depth—then plan for ongoing parity compliance.
Get a personalized local‑first Feed Checkup and Channel Strategy
Let our team examine your feed for local opportunities and fix the root causes of local feed errors and SKU rejections. Book a locl-first feed audit today.


